
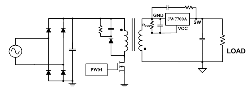
JW?7700A是用于反激式轉換器的同步整流控制器,帶外部MOSFET的JW7700A可替代高效肖特基二極管。 如果VSW高于-500mV或GND與SW之間的電流低于零,則信號控制外部MOS關閉。
訂購熱線:18929305874
2.支持高端和低端整流
3.無需外接電源
4.集成15mΩ,40V功率MOSFET
產品參數
1. MOSFET擊穿電壓:40V
2. MOSFET Rdson:15mΩ
3.輸出電壓:5V
4.輸出電流:2.4A
產品電路示意圖
