
JW?3631是便攜式電池充電器系統的電源管理解決方案。該設備包含一個功能齊全的電池充電器,充電電流高達3A,3.1A輸出和電池保護功能。
訂購熱線:18929305874
1. 全集成功率MOSFET,智能充放電管理的5V移動充電設備電池管理系統
2. 輸入耐壓:10V(DC),12V(瞬時)。
3. 支持BC1.2、蘋果、三星等設備自動識別
4. 負載插入檢測功能
5. NTC溫度保護、電池過/欠壓保護、芯片過溫保護、短路保護等
產品參數
1. 充電:5V/3A
2. 放電:5V/3.1A
3. 充電峰值效率:93%
4. 放電峰值效率:97%
5. 電池浮充電壓:4.2V/4.35V
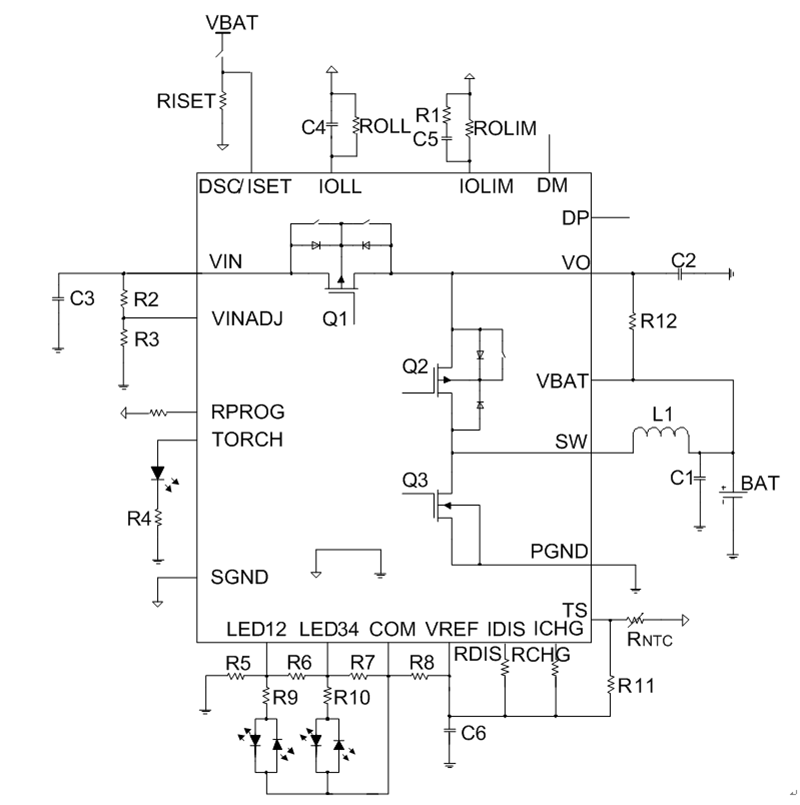
產品電路示意圖
